两名安全员被判刑!致20死175伤!重大爆炸事故报告公布
1日从浙江省应急管理厅获悉,沈海高速温岭段“6·13”液化石油气运输槽罐车重大爆炸事故调查报告公布,30名公职人员被问责处理。
2020年6月13日16时,位于浙江台州温岭市的沈海高速公路温岭段温州方向温岭西出口下匝道发生一起液化石油气运输槽罐车重大爆炸事故,造成20人死亡,175人入院治疗,其中24人重伤,直接经济损失9477.815万元。
事故调查组认定,这是一起液化石油气运输槽罐车超速行经高速匝道引起侧翻、碰撞、泄出,进而引发爆炸的重大生产安全责任事故。
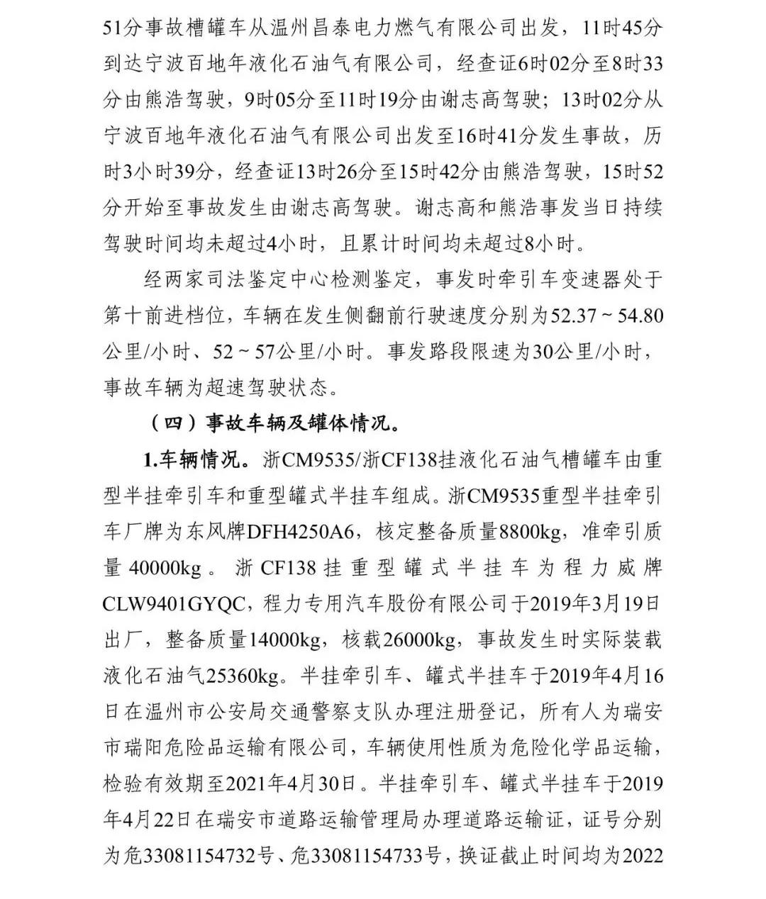
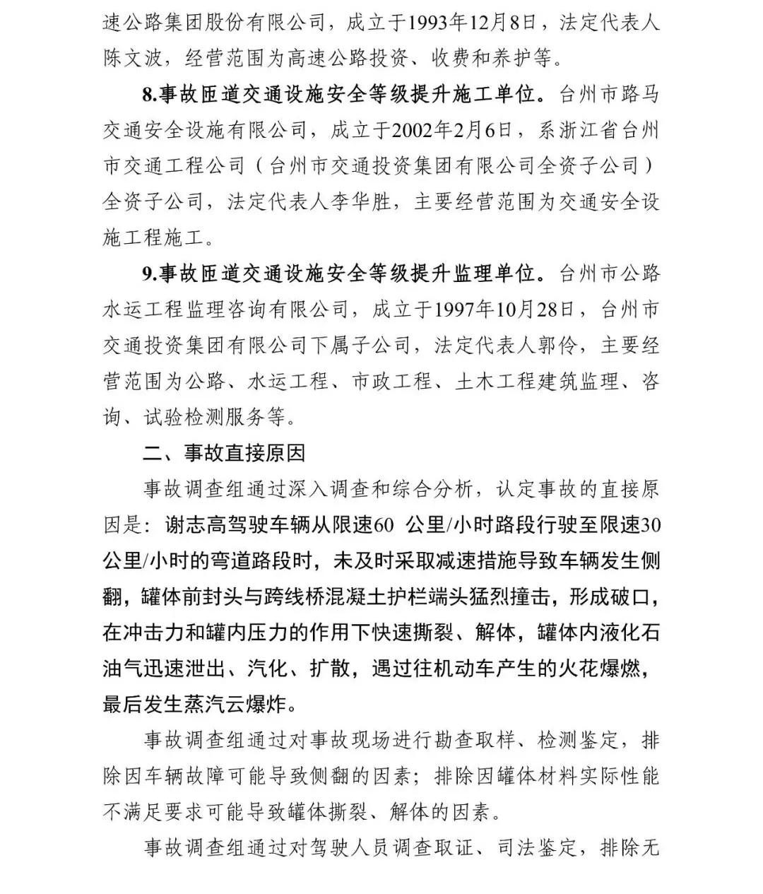
事故调查组通过深入调查和综合分析,认定事故的直接原因是:驾驶员谢志高驾驶车辆从限速60公里/小时路段行驶至限速30公里/小时的弯道路段时,未及时采取减速措施导致车辆发生侧翻,罐体前封头与跨线桥混凝土护栏端头猛烈撞击,形成破口,在冲击力和罐内压力的作用下快速撕裂、解体,罐体内液化石油气迅速泄出、汽化、扩散,遇过往机动车产生的火花爆燃,最后发生蒸汽云爆炸。
调查组认为,瑞安市瑞阳危险品运输有限公司及叶岩福等主要负责人无视国家有关危化品运输的法律法规,未落实GPS动态监管、安全教育管理、电子路单如实上传等安全生产主体责任,存在车辆挂靠经营等违规行为,是事故发生的主要原因。
GPS监管平台运营服务商违规帮助瑞阳运输公司逃避GPS监管、电子路单上传主体责任,行业协会未如实开展安全生产标准化建设等级评定,事故匝道提升改造工程业主、施工、监理单位在防撞护栏施工过程中未履行各自职责,是事故发生的重要原因。
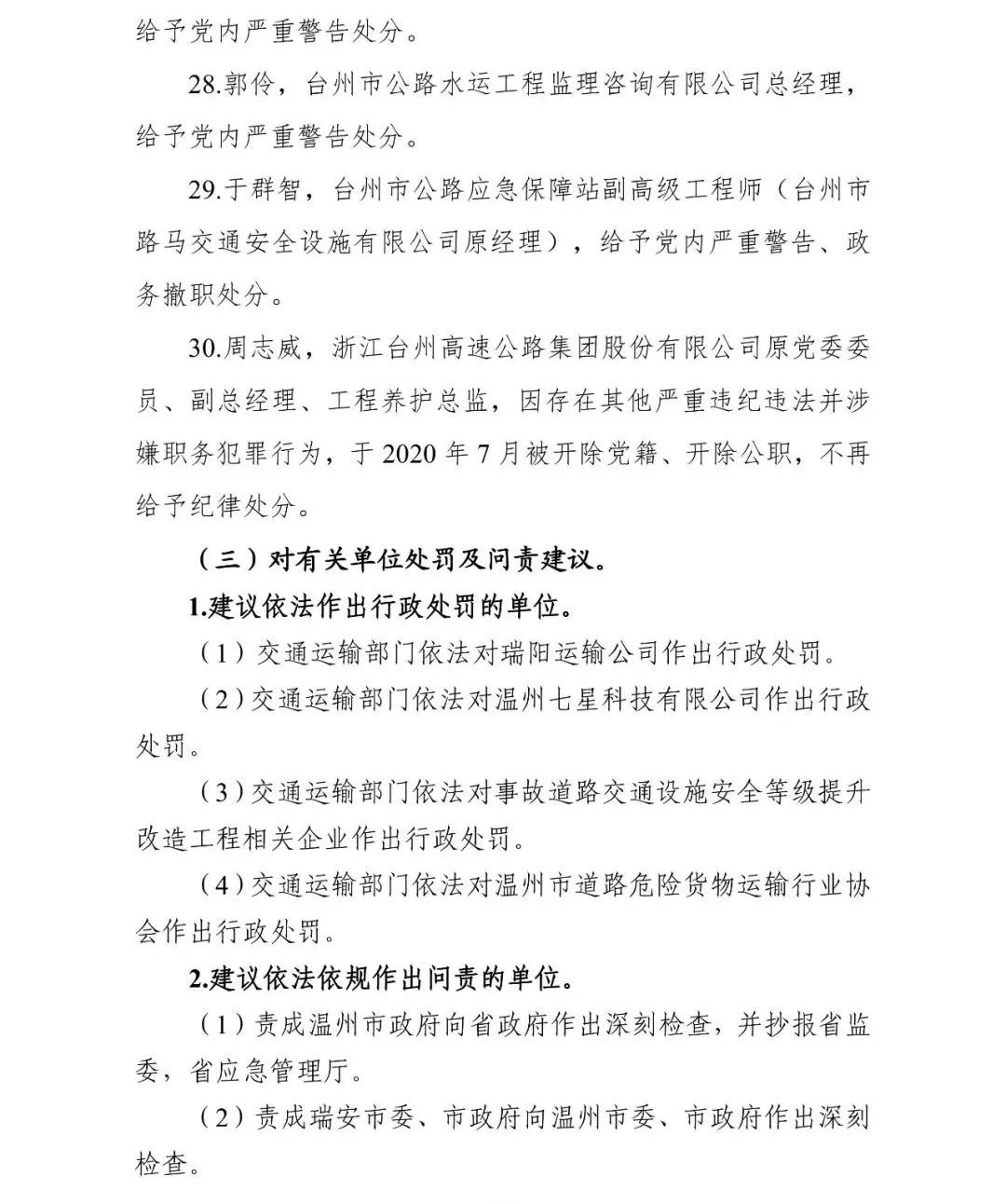
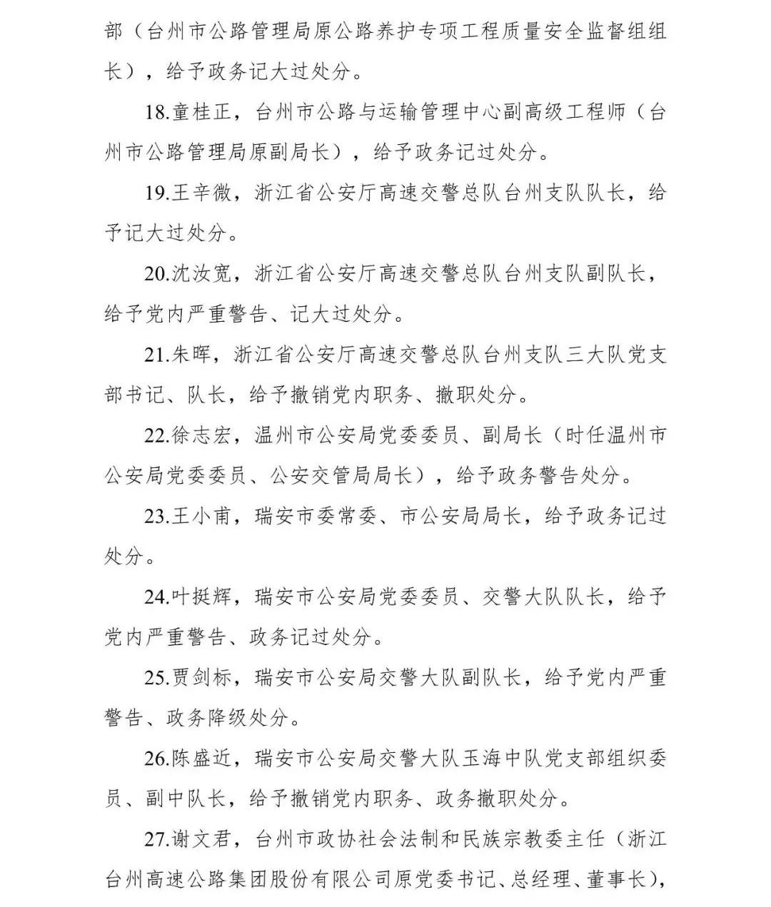
对于在事故调查过程中发现的地方党委政府及有关部门等公职人员在履职方面存在的问题,浙江省纪委省监委依规依纪依法组织开展审查调查,对30名责任人员作出问责处理。
事故调查报告全文
来源:中新经纬app
上一篇:防爆配电箱的固定
下一篇:防爆一体化摄像仪五大技术指标

